Normalisation process theory: a framework for developing, evaluating and implementing complex interventions

🧠 복합중재 연구, 왜 *Normalisation Process Theory (NPT)*가 중요할까?
의료에서 복합중재(Complex Interventions)란, 여러 요소들이 서로 영향을 주고받으면서 작동하는 개입 방식을 말해요. 예를 들어, 환자 자가관리 교육, 팀 기반 진료, 디지털 진료지원 시스템 등을 떠올릴 수 있죠.
그런데!
효과가 입증된 복합중재가 실제로 의료현장에 안착되는 경우는 생각보다 많지 않아요.
바로 이 지점에서 ✨ 정상화 과정 이론(Normalisation Process Theory, NPT)이 필요해집니다.
🌱 중재 설계부터 “실행 가능성”을 따져야 한다
많은 연구자들이 효과성(effectiveness)은 열심히 검증하지만,
그 중재가 현장에서 실제로 실행될 수 있을지(implementation potential)는 미처 고려하지 못하곤 해요.
“The explicit consideration of the implementation potential of an intervention is, we believe, rarely done by trialists before a trial commences.”
→ 우리는 연구자들이 중재를 설계할 때 그 실행 가능성을 명시적으로 고려하지 않는 경우가 대부분이라고 생각한다.
이게 바로 “알지만 하지 못하는(know-do gap)” 현실을 만든다고 연구진은 말해요.
🔍 NPT의 4가지 핵심 개념
NPT는 복잡한 중재가 어떻게 실무에 정착되는지를 설명하는 이론이에요.
여기에는 네 가지 핵심 개념이 있어요:
- Coherence (일관성) – 사람들이 이 중재가 뭔지, 왜 필요한지 납득할 수 있어야 해요
- Cognitive participation (인지적 참여) – 이걸 “같이 해볼까?”라는 마음이 생겨야겠죠
- Collective action (집단적 실행) – 실제로 같이 움직여서 행동에 옮겨야 해요
- Reflexive monitoring (성찰적 점검) – 해보면서 “이게 도움이 되나?”를 계속 되돌아봐야 해요
이 네 요소는 단순히 순서대로 움직이는 게 아니라, 서로 맞물려 돌아가는 과정이에요.
💡 실행 가능성을 미리 점검하면 생기는 변화
NPT를 미리 적용해보면 어떤 일이 일어날까요? 예를 들어, 영국에서 요통 환자를 위한 중재 프로그램을 설계하면서 NPT를 활용한 사전 분석을 해본 적이 있어요. 그 결과?
단순히 교육을 제공한다고 해서 GP(일반의사)들이 참여하지 않는다는 걸 알게 되었고,
GP가 직접 조언하는 “피어 어드바이저(peer advisor)”를 붙이는 방식으로 재설계했더니 반응이 달라졌어요!
⚙️ 평가 단계에서도 NPT는 유용하다
시험 설계뿐만 아니라, 평가(evaluation) 단계에서도 NPT는 쓰일 수 있어요.
어떤 중재가 “좋다”는 걸 입증하는 데만 집중하지 말고,
현장의 환자와 직원들이 과연 이 중재를 따라갈 수 있을지를 살펴보는 게 중요하다는 거예요.
“NPT can also be used to guide the design of the evaluation of a complex intervention.”
→ NPT는 복합중재의 평가 설계를 안내하는 데에도 유용하게 쓰일 수 있다.
🤖 실행 단계에서는 더더욱!
한 사례로, 이탈리아에서 로봇 비뇨기과 수술(Robotic urological surgery)을 도입하기 전
NPT 분석을 통해 다음과 같은 문제들을 미리 파악했어요.
- 기술 도입 병원과 비도입 병원 사이의 환자 이동 갈등 가능성
- 직원 교육의 필요성
- 지속적인 환류(feedback) 체계 설계의 중요성 등
NPT가 아니었으면 이런 변수들은 놓쳤을 수도 있겠죠.
🚀 결론: 이제는 이론 없는 중재 개발은 그만!
연구진은 마지막에 이렇게 말합니다:
“Too many trials fail to have an impact on practice, a situation no trialist wants and which will not change unless interventions are developed with an explicit theoretical framework.”
→ 너무 많은 시험이 실무에 영향을 주지 못하고 실패하고 있으며, 이는 명확한 이론 틀이 없이 중재가 개발되는 한 바뀌지 않을 것이다.
📌 그래서 연구진은 말해요.
NPT는 단지 분석 틀이 아니라, 중재를 설계하고 실행 가능성을 점검하는 데 강력한 이론적 파트너가 될 수 있다고요.
✅ 마무리 정리
| 구분 | 내용 |
| 🧩 복합중재란? | 여러 요소가 상호작용하는 복잡한 개입 방식 |
| 🔑 NPT의 강점 | 설계, 평가, 실행 단계 모두에서 활용 가능 |
| 🔍 핵심 요소 | Coherence, Cognitive Participation, Collective Action, Reflexive Monitoring |
| 💥 주요 메시지 | 실행을 고려하지 않은 중재는, 아무리 효과가 입증되어도 사장될 수 있다 |
배경
복합중재 (Complex Interventions)
건강과 의료의 향상을 위해서는 복합중재(Complex Interventions)를 이해하고 개발하며 평가하는 일이 필수적입니다. 10년 전, 영국의 Medical Research Council (MRC)은 “여러 구성요소들로 이루어져 있으며, 이들 구성요소는 독립적으로 작용할 수도 있고 상호 의존적으로 작용할 수도 있는(interventions that 'are built up from a number of components, which may act both independently and inter-dependently')” 중재를 개발하고 평가하기 위한 매우 영향력 있는 프레임워크를 발표하였습니다¹. 이후 이 MRC 프레임워크는 확장되고 정교화되었으며² ³, 특히 다음과 같은 점들이 강조되었습니다:
- 연구 초기 단계는 선형적(linear)이라기보다는 반복적(iterative)으로 간주되어야 하며² ³,
- 중재 개발과 평가 모두에 강력한 이론적 토대(theoretical foundation)가 필요하며⁴,
- 중재의 구체적인 설명과 평가가 이루어지는 맥락(context)에 대한 상세한 기술이 필요하고² ⁵,
- 본격적인 시험(trial)으로 넘어가기 전 잠재적 효과를 추정하기 위한 모델링(modelling)이 중요하며⁶ ⁷,
- 정성적 방법(qualitative methods)이 중재 및 평가 과정의 이해를 돕는 데 유용하다는 점⁸ ⁹ 등이 포함됩니다.
이 개정된 프레임워크는 건강서비스 연구자들에게 매우 유용한 도구가 되었지만, 복합중재의 설계 및 수행 과정에서는 여전히 중대한 문제점들이 존재합니다. 예를 들어, 시험 대상자 모집(recruitment)은 여전히 어려운 과제로 남아 있습니다. 영국의 Health Technology Assessment나 MRC가 지원한 시험들에 대한 검토 결과, 원래 목표한 모집 인원에 도달한 시험은 3분의 1도 되지 않았습니다¹⁰.
이러한 모집 성공 여부에 영향을 주는 요인을 명확히 밝히기는 어려웠지만, 연구자들은 기존 임상 실무와 명확하게 연계된(clinically grounded) 시험이 더 성공적으로 모집될 가능성이 높다고 보았습니다. 이는 임상 협력자들이 추가적인 노력을 기울이지 않고도 시험에 참여할 수 있기 때문입니다. 나아가, 이런 시험에서 나온 결과는 향후 실무에도 더 쉽게 적용될 수 있는(applicable to future practice) 것으로 간주되었습니다.
또 다른 중대한 문제는 연구 결과와 실제 임상 적용 간의 간극입니다. 이 간극은 여전히 넓고, 크게 두 가지 전이의 간극(translational gaps)이 존재하는 것으로 알려져 있습니다¹¹⁻¹³.
- 첫 번째 간극은 기초 과학연구에서 임상 의학으로 옮겨가는 과정의 어려움이며,
- 두 번째 간극은 새로운 치료법이나 지식을 실제 환자 또는 대상 집단에게 적용하는 데 있어 발생하는 이행의 어려움을 의미합니다.
- 이러한 두 간극을 인식하는 것만으로도 가치가 있지만, 세 번째 전이 간극도 주목할 필요가 있습니다. 그것은 건강서비스 연구 결과를 보다 광범위한 보건 정책 및 실무에 반영하는 데 실패하는 것입니다.
이러한 실행 실패는 흔히 전문가들의 행동 변화가 느리기 때문이라고 설명되곤 하지만, 실제로는 예측 가능한 사회조직적(socio-organisational) 요인들도 존재합니다. 예를 들면, 진료 시간의 제약, 환자 선호도 등의 이유로 인해 변화가 어려운 경우도 있습니다¹⁴. 나아가 정책 결정자들과의 소통 부족도 중요한 장벽 중 하나입니다. 연구는 정책의 시간표와 맞지 않는 일정으로 진행되는 경우가 많으며, 정책 결정자들은 단순히 증거(evidence) 그 자체가 아니라 그 증거가 어떤 시점과 맥락에서 등장했는지를 포함해 훨씬 복합적으로 연구 결과를 수용합니다¹⁵⁻¹⁷.
이러한 어려움을 극복하기 위해, 실제 실무 및 정책에 연구 결과를 적극 반영하고자 하는 연구자들이 고려해야 할 여러 전략이 제시되고 있습니다¹⁵ ¹⁸. 여기에는 다음과 같은 내용이 포함됩니다:
- 이론 기반 접근(theoretical approaches)을 강화하는 것,
- 연구 결과가 실무에서 지속가능하게 유지될 수 있는 방안을 고려하는 것,
- 정책적 질문과 그 질문이 놓인 사회적 맥락에 적합한 다양한 방법론(methods)을 활용하는 것입니다.
만약 이러한 광범위한 이슈들(wider issues)이 시험 설계 단계에서 고려되지 않는다면, 효과가 입증되었음에도 불구하고 실제로는 전혀 시행되지 않는 중재가 발생할 수 있습니다. 실행되지 않는 중재는 건강을 개선할 수 없습니다. 따라서 복합중재를 설계하는 연구자들과 이를 지원하는 연구기금 제공자는, 그 중재가 장래의 실무에서 실행될 잠재력을 지니고 있는지를 반드시 고려해야 합니다.
우리는 이러한 점에서, 중재의 실행(implementation)과 지속가능성(sustainability)은 그 개발과 평가의 초기 단계에서부터 고려될 수 있으며, 이를 가능하게 하는 도구로 정상화 과정 이론(Normalisation Process Theory, NPT)의 활용을 제안합니다.
정상화 과정 이론 (Normalisation Process Theory, NPT)
정상화 과정 이론(NPT)은 복합중재(complex interventions)가 일상적인 실무에 통합되어 지속적으로 사용되도록 만드는 요소들—즉, 일상적 실천으로 자리 잡는 과정—을 촉진하거나 억제하는 요인들을 규명합니다¹⁹ ²⁰. 이 이론은 단지 중재가 초기 단계에서 어떻게 실행되는지만을 설명하는 것이 아니라, 그것이 어떻게 실무 속에 완전히 내재화(embedded)되어 궁극적으로는 '보이지 않게 되는(‘disappears’ from view)' 상태, 즉 정상화(normalised)에 이르는지를 설명합니다.
여기서 말하는 정상화(normalisation)란 되돌릴 수 없는(irreversible) 상태를 뜻하지는 않습니다. 어떤 실천은 시간이 지나 탈정상화(denormalised)될 수 있습니다. 예를 들어, 지금은 거의 아무도 타자기(typewriter)를 사용하지 않습니다. 또 하나 중요한 점은, 정상화가 반드시 바람직한 것만은 아니라는 것입니다. 예컨대, 비효율적이거나 효과가 없는 실천도 널리 정상화되어 있을 수 있습니다. 항생제 과다 처방(overprescription of antibiotics)이 그 대표적인 사례입니다²¹.
NPT는 개인과 집단이 어떠한 '일'을 수행함으로써 중재가 실무에 내재화되는지를 설명하는 이론입니다. 이 이론은 네 가지 주요 구성요소로 이루어져 있습니다:
- Coherence (이해의 과정): 해당 중재가 무엇이며 왜 필요한지를 이해하고, 의미를 부여하는 과정
- Cognitive participation (인지적 참여): 중재에 사람들이 관여하고 헌신하는 과정
- Collective action (집단적 실행): 실제로 중재를 가능하게 만들기 위한 작업 수행
- Reflexive monitoring (성찰적 모니터링): 중재의 효과와 비용에 대한 공식적·비공식적 평가
이 네 가지 요소는 선형적(linear) 관계로 작동하지 않고, 상호 역동적(dynamic)이며, 중재가 속한 더 넓은 맥락(조직의 환경, 구조, 사회적 규범, 집단의 상호작용, 문화적 관행 등)과도 끊임없이 영향을 주고받습니다. 이 논문에서는 NPT가 복합중재를 개발하고, 평가하고, 실행하는 과정에서 어떤 역할을 할 수 있는지를 살펴보고, 저자들의 경험을 바탕으로 실제 적용 사례(worked examples)를 함께 제시하고자 합니다.
논의 (Discussion)
중재(intervention)와 중재의 평가(evaluation of the intervention)를 명확히 구분하는 것이 중요합니다. 중재는 이후에 실무에 적용된다면 지속될 수 있는 반면, 평가는 그 자체로 종료되는 과정이기 때문입니다. 그러나 이 둘 모두는 정상화 과정 이론(NPT)을 통해 분석할 수 있으며, 아래에서는 그 구체적인 방법을 소개합니다.
복합중재 개발에 NPT를 활용하기
1. 맥락 정의하기 (Define the context)
어떤 중재가 실험적 환경에서 아무리 높은 효과를 보였더라도, 장기적인 영향(long-term impact)은 그것이 실제 현실 세계(real world)에서 얼마나 효과적으로 작동하는지와 얼마나 널리 시행되는지에 달려 있습니다. 따라서 연구자들은 중재를 처음 개발할 때부터, 그 중재가 적용될 실제 맥락(context)과 그 맥락 내 변화가 중재의 효과성에 어떤 영향을 줄 수 있는지를 고려해야 합니다. 왜냐하면 환경의 변화는 아무리 잘 설계된 중재라도 무용지물로 만들 수 있기 때문입니다. 예를 들어, 공공장소 내 흡연을 줄이기 위한 중재에 대한 시험(trial)은, 공공건물 내 흡연을 금지하는 법률이 제정되면 불필요해질 수 있습니다.
따라서 연구자가 수행해야 할 첫 번째 과제는, 제안된 중재가 실제로 도입될 환경을 상세히 기술하고, 그 환경 내에서 예측 가능한 변화와 그러한 변화가 중재에 미칠 영향을 고려하는 것입니다. 이 과정에서 다음과 같은 질문들이 도움이 됩니다:
- 이 중재로 인해 영향을 받을 직원 집단(staff groups)은 누구인가?
- 이들이 현재 또는 가까운 미래에 가지고 있는 주요 관심사는 무엇인가?
- 제안된 중재가 이러한 관심사와 부합하는가(fit with these concerns)?
물론 시험 보고 기준(trial reporting standards)에서는 맥락을 기술하도록 요구하고 있지만²², 그 맥락을 어떻게 기술할 것인지에 대한 명확한 지침은 거의 없습니다. 바로 이 점에서 NPT는 시험 맥락의 중요한 요소들을 구조화하여 도식화(mapping)할 수 있는 틀을 제공해 줍니다. 이는 연구자들이 관련된 사회적·조직적 요인들을 빠뜨리지 않도록 도와줍니다.
예를 들어, 영국 1차 진료(primary care)에서 요통(back pain)을 앓고 있는 환자에게 근거 기반 진료(evidence-based care)를 촉진하기 위한 중재가 어떤 환경에 놓였는지를 이해하는 데 있어 NPT는 매우 유용하게 작동했습니다. 이는 ImPACT 연구의 사례이며, 해당 내용은 표 1(Table 1)에 요약되어 있습니다. 이 연구에서 밝혀진 핵심 맥락은 다음과 같습니다.
- 영국의 일반의(GP)들은 상담시간의 제약(time pressure)과 복잡한 진료 환경 속에서 업무를 수행하고 있었고, 요통은 환자의 주된 호소(primary complaint)가 아니었으며 종종 대화 중에 스쳐 지나가듯 언급되었습니다.
- 따라서 요통은 상담 맥락에서 중심적 위치를 차지하지 않았고, 이는 곧 ImPACT가 처음 설계한 단일 질환에 초점을 둔 중재 모델이 일관성(coherence)이 낮았던 이유로 이어졌습니다.
- 결과적으로 GP들의 인지적 참여(cognitive participation)와 집단적 실행(collective action) 수준도 낮게 나타났습니다.
NPT는 이 문제의 본질을 명확히 해주었고, 그에 따라 시험 설계는 다음과 같이 변경되었습니다. 일반의를 조력자(peer advisor)로 연구에 참여시켜, GP 집단의 관점을 반영하고 이들의 중재 참여를 다시 유도하였으며, 의뢰 템플릿(referral template) 사용에 대한 관심을 다시 끌어올릴 수 있었습니다.
📌 표 1: 복합중재 개발에 NPT를 활용한 사례
(Table 1 Use of NPT in developing complex interventions)
→ 본문에서는 예시 중 하나로 ImPACT 연구에서의 사례를 자세히 설명하고 있습니다.
2. 중재 정의하기 (Define the intervention)
다음 단계는 중재를 명확히 정의하는 것입니다. 이 또한 표 1의 사례를 통해 설명되고 있습니다. 이 중재에서 물리치료사(physiotherapists)는 요통 환자에게 심리적 지원(psychological support)을 제공하도록 훈련되었으며, 일반의(GPs)는 종이 혹은 컴퓨터 기반의 의사결정지원 도구(decision support tools)를 활용하여 요통 환자를 평가하고, 만성 요통으로 발전할 위험이 있는 환자를 훈련된 물리치료사에게 의뢰(refer)하도록 요청받았습니다²³.
NPT를 활용한 중재 분석
(Undertake an NPT analysis of the intervention)
표 1(Table 1)에서 보여지듯,
- 이 중재는 참여한 일반의(GP)들에게 낮은 일관성(coherence)을 보였습니다. 이들이 주로 집중한 것은 의사결정지원 도구(decision-support tool)였는데, 이 도구는 임상적으로 큰 의미를 갖지 못했다고 느껴졌습니다.
- 이러한 낮은 일관성 때문에, 인지적 참여(cognitive participation) 또한 낮았고, 이는 곧 “이 중재가 굳이 필요한가?”라는 회의적 태도로 이어졌습니다.
- 결과적으로 집단적 실행(collective action)도 저조했는데, 특히 이 중재가 진료 상담 행태의 변화를 요구했기 때문입니다.
- 일반의들은 의사결정지원 도구를 무시하고, 대신 의뢰 여부를 결정할 때 대기자 명단(waiting list)의 길이에 더 집중하는 경향을 보였습니다. 이로 인해, 환자들은 향상된 물리치료 프로그램(enhanced physiotherapy treatment)에 의뢰되지 않았고, GP들은 새로운 서비스에 대한 긍정적 피드백도 받지 못하게 되어, 성찰적 모니터링(reflexive monitoring) 수준도 낮게 나타났습니다.
표 1에 제시된 질문들에 답하기 위해서는 문헌 고찰(literature reviews)과 1차 자료 수집(primary data collection)을 혼합하여 수행할 필요가 있습니다. 예: 관찰(observation), 인터뷰(interviews), 또는 설문조사(questionnaires). 이러한 NPT 분석은 연구자들이 미래 중재를 재설계하는 데 도움을 주었고, 그 결과 중재는 기존의 상담 실무와 더 잘 맞는 방향으로 개선되어, GP들이 중재의 목적을 더 쉽게 이해하고(coherence), 자신의 업무에 맞게 조정(tailor)하며, 환자에게 주는 잠재적 이득을 인식할 수 있게 되었습니다.
예를 들어, ImPACT 연구에 NPT를 적용한 결과, 연구자들은 다음과 같은 점들을 더욱 강조하게 되었습니다:
- 1차 진료 환경의 다양성(예: GP 파트너 수, GP 간의 소통, 팀워크 모델, 가이드라인 활용)을 정확히 이해하는 것
- 참여를 이끌어내는 전략 (예: 챔피언 역할의 활용)
- 참여를 지속하는 전략 (예: 동료 지원(peer support))
- 중재 참여의 잠재적 이점을 부각시키고, 일상 실무와의 ‘적합성(fit)’을 명확히 설명하는 것
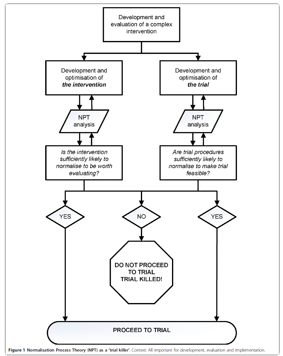
이러한 통찰은 후속 대규모 실행 연구의 설계에도 활용되었습니다. ImPACT 연구에서 NPT는, 후속 연구를 위한 중재 재설계를 안내하는 데 활용되었으며, 이로써 정상화 가능성(normalisation potential)을 높일 수 있었습니다. 그러나 이런 조정이 불가능한 경우도 존재하며, 이러한 상황에서는 보다 형식적인 평가(formal evaluation)로 나아가는 것이 정당한지 여부를 연구자가 신중히 판단해야 합니다.
- 어떤 경우에는, 중재가 가져올 잠재적 이익이 충분히 크다면 정상화를 방해하는 장벽을 극복해가며 계속 진행할 가치가 있을 수 있습니다.
- 그러나 다른 경우에는, 현실적으로 실현 가능성이 낮은 중재를 평가하는 데 제한된 연구 자원을 낭비하기보다는, 해당 중재를 포기하는 것이 나을 수 있습니다.
이처럼, NPT는 '시험을 중단시키는 메커니즘(trial killer)'으로 작용할 수 있습니다(그림 1, Figure 1).

우리는 지금까지 이 논의를 복합중재의 시험 설계 및 평가에 초점을 맞추어 설명했지만, 이 원리는 신약이나 의료기기의 임상시험(clinical trials of new drug treatments or medical devices)에도 적용할 수 있습니다. 예를 들어, 어떤 치료법이나 기기가 환자의 일상이나 임상 실무에 정상화될 가능성이 매우 낮다면—예: 치료 요법이 환자에게 과도한 요구를 강요하는 경우²⁴—그 시험 자체를 재검토하거나 중단하는 것이 바람직합니다.
🧠 그림 1 (Figure 1)
‘시험을 중단시키는 요인(trial killer)’으로서의 NPT
→ 중재의 개발, 평가, 실행 단계에서 맥락(context)은 결정적인 요소이며,
정상화 가능성의 판단은 중재 진행 여부를 가를 수 있습니다.
복합중재 평가 최적화를 위한 NPT의 활용
(Use of NPT to optimise evaluation of a complex intervention)
정상화 과정 이론(NPT)은 복합중재(complex intervention)의 평가 설계를 안내하는 데에도 유용하게 활용될 수 있습니다. 본 논문에서는 주로 시험(trial)의 주요 변수 최적화에 초점을 맞추지만, 이와 유사한 접근법은 기타 평가 방법론이나 비복합 중재(noncomplex interventions)의 임상시험에도 적용 가능합니다.
표 2(Table 2)는 그 사례로, WISE(Whole System Informing Self-management Engagement) 시험²⁵에서 도출된 실제 예시를 보여줍니다. 이 시험은 효과적인 자가관리(self-management)를 통해 만성질환(long-term conditions) 환자의 건강결과를 개선하고자 하는 전 시스템적 접근법(whole systems approach)을 평가하는 것이 목표였습니다. 이 중재는 진료소 전체 팀을 대상으로 자가관리 지원 교육을 제공하는 방식으로 설계되었습니다.
시험 변수의 하나인 모집 최적화(recruitment optimisation)를 위해, 연구팀은 탐색적 연구(exploratory study)를 수행하여 교육 내용의 적절성을 평가하고, 연구 프로토콜이 이용자(service users), 보건 전문가(professionals), 그리고 조직(organizations) 모두에게 수용 가능(acceptable)한지를 확인하고자 했습니다.
📌 표 2: 시험 변수 최적화에 있어 NPT의 활용
(Table 2 Use of NPT in optimising trial parameters)
→ WISE 시험을 통한 실제 적용 사례를 포함하고 있습니다.
1. 맥락 정의하기 (Define the context)
중재의 맥락을 고려하는 것만큼이나, 시험이 진행될 평가 맥락을 고려하는 것 역시 매우 중요합니다. 연구자들이 고려해야 할 질문은 다음과 같습니다:
- 해당 환경에 이미 존재하는 시스템은 무엇인가?
- 제안된 시험 절차가 이 시스템들과 얼마나 잘 부합(fit)하는가?
- 시험 기간 중 주요한 환경 변화가 발생할 가능성은 있는가?
예를 들어, 조직 개편이 진행 중인 환경에서 시험을 실시하는 것은 쉽지 않습니다. 왜냐하면 직원들이 연구에 참여할 여력이나 의지가 부족할 수 있기 때문입니다. 표 2에서 설명하듯, 환자 모집과 데이터 수집 시점(timing)은 매우 중요한 고려사항입니다. 이 활동들이 만약 의료기관이 QOF(Quality and Outcomes Framework)²⁶ 기준에 따라 연말 임상 데이터를 수집하는 시기와 겹친다면, 해당 시험은 기존 업무량과 충돌(conflict with practice workload)을 일으키게 되고, 이는 곧 집단적 실행(collective action)에 부정적 영향을 미칠 수 있습니다.
2. 시험 변수 정의 및 영향을 받는 집단 고려하기
연구자들은 보통 시험 변수(trial parameters)—예: 모집, 무작위 배정, 자료 수집, 결과 지표, 추적조사 등을 정의하는 데 익숙합니다. 그러나 많은 연구자들은 시험 절차가 실제로 영향을 미칠 다양한 집단—즉 의료 전문가, 환자, 지원 인력 등—의 업무에 어떤 영향을 줄지까지는 충분히 고려하지 않는 경우가 많습니다.
3. 시험 변수에 대한 NPT 분석 수행하기
시험에 관련될 것으로 예상되는 다양한 전문직 및 환자 집단을 고려한 이후에는, 시험 절차가 이들에게 어떤 영향을 줄지를 평가해야 합니다.
- 시험이 참여자에게 이해되고 의미 있게 느껴질 것인지(즉, 높은 일관성 coherence을 가질 것인지)를 먼저 고려해야 하며,
- 단기 및 장기적인 환자·진료소 수준의 이점이 명확하게 보인다면, 인지적 참여(cognitive participation)가 증가할 가능성이 큽니다¹⁰ ²⁷.
- 이러한 인지적 참여는 곧 집단적 실행을 유도하는 데 도움이 됩니다.
그러나 이와 동시에 참여자들에게 요구되는 작업량을 최소화하는 것이 매우 중요합니다. 예를 들어, 모집과 데이터 수집이 기존의 진료 흐름(workflow)을 최소한으로 방해해야 합니다. 즉, 연구원이 직접 환자를 모집하는 방식은, GP에게 모집을 맡기는 방식보다 더 비용효율적일 수 있습니다. GP들은 수많은 경쟁적 업무 속에서 해당 시험을 잊어버리거나 주의를 기울이지 못할 가능성이 있기 때문입니다²⁸.
또한, 기존에 정상화된 서비스를 중단하게 요구하는 시험보다는, 추가적인 서비스를 제공하는 시험이 의료진의 참여를 유도하는 데 훨씬 효과적이라는 점도 주목할 필요가 있습니다²⁹.
마지막으로, 정기적인 피드백(feedback)을 통해 성찰적 모니터링(reflexive monitoring)을 강화할 수 있습니다. 예: 개별 모집률 등 개인화된 피드백이 도움이 될 수 있습니다. 또한 뉴스레터(newsletters)는 연구의 중요성을 강조하고, 인지적 참여를 유지하고 집단적 실행을 강화하는 데 기여할 수 있습니다.
이 과정은 NPT가 두 번째로 ‘시험 중단 요인(trial killer)’으로 작동할 수 있는 기회를 제공합니다. 즉, 시험이 전문 인력의 실제 업무에 미치는 영향을 고려한 결과, 제안된 모집 규모나 추적조사율이 비현실적(unfeasible)이라는 판단이 내려질 수 있기 때문입니다.
실행 (Implementation)
어떤 중재(intervention)가 그 효과가 입증되었다면, 다음 단계는 이를 대규모로 실행(implementation)하는 일입니다. 그러나 이 실행 작업은 초기 개발자나 평가자가 아닌 제3의 사람들이 수행하게 되는 경우가 많습니다.
1. 맥락 고려하기 (Consider the context)
복합중재를 실행하려는 담당자는, 해당 중재가 어떤 맥락(context)에서 개발되고 평가되었는지를 먼저 알아야 하며, 이 맥락과 예정된 실행 환경 간의 차이점을 파악해야 합니다.
- 예를 들어, 응급콜 응답을 위한 콜센터 직원의 선별 업무(triage)를 지원하는 컴퓨터 기반 의사결정지원 시스템(Computer Decision Support System, CDSS)이 있다고 가정해 봅시다. 이 시스템이 비응급(nonemergency) 환경에서 사용되려면, 질병 역학(epidemiology)이 크게 다르기 때문에 재설계(reconfiguration)가 필요할 것입니다.
2. 실행할 중재 정의하기 (Define the intervention to be implemented)
복합중재를 실행하는 데 있어 또 하나의 주요 어려움은, 바로 무엇을 중재로 간주할 것인가를 명확히 정의하는 것입니다.
- 앞서 제시한 CDSS의 예에서, 중재는 단순히 소프트웨어인가요? 아니면 소프트웨어와 콜센터에서 일하는 인력(staff)을 포함한 전체 시스템의 조합인가요? 이러한 질문에 대한 명확한 정의 없이 실행에 나설 경우, 혼란이 발생할 수 있습니다.
3. 실행에 대한 NPT 분석 수행하기 (Undertake an NPT analysis of the implementation)
맥락을 고려하고, 중재를 정의하고, 영향을 받을 다양한 직원 집단에 대한 사전 고려를 마쳤다면, 이제 NPT 분석을 수행할 준비가 된 것입니다.
- 표 3(Table 3)에는 이탈리아에서 로봇 비뇨기과 수술(robotic urological surgery)을 도입하기 전 수행된 NPT 분석의 실제 사례(worked example)가 제시되어 있습니다.
- 이 사례에서는 중재가 비교적 명확하게 정의되었고, 기존 실무와 구별되기 쉬웠습니다. 왜냐하면 새로운 기술, 장비, 기술(skill set)이 요구되었기 때문입니다. 이 중재는 새 수술 기법을 도입한 센터의 환자와 전문가들에게는 이익이 될 가능성이 높았지만, 이 기술을 도입하지 않은 센터의 전문가는 환자 감소에 대한 불이익(disadvantage)을 느낄 수도 있었습니다.
NPT 분석을 통해, 이 로봇 수술 도입을 담당한 보건위원회(Health Board)는 이런 잠재적 문제가 실행 전부터 존재함을 인지하고, 이를 해결하기 위한 전략 수립의 필요성을 사전에 고려할 수 있었습니다.
또한, 이 NPT 분석을 통해 다음과 같은 중요 실행 요소들이 식별되었습니다:
- 선택된 병원 단위에서의 광범위한 직원 교육(training) 필요
- 신기술이 환자 의뢰 패턴(patient referral patterns)에 미치는 영향에 대한 고려,
그리고 이는 일부 의료기관을 불안정하게 만들 수 있음 - 각 병원 단위가 자신들이 제공하는 서비스에 대해 반성(reflect)할 수 있도록 하는
지속적 모니터링 및 피드백 체계 구축
📌 표 3: 복합중재 실행에 있어 NPT의 활용
(Table 3 Use of NPT in implementing complex interventions)
→ 로봇 수술 도입 전의 실제 NPT 분석 사례를 통해 실행계획 수립의 통찰을 제공합니다.
요약 (Summary)
복합중재(complex interventions)에 대한 연구의 궁극적인 목적은 건강을 향상시키는 것입니다. 이를 위해서는 다음 두 가지가 선행되어야 합니다.
- 첫째, 연구자는 자신이 개발하고 평가한 중재가 광범위하게 실행될 수 있도록 준비해야 하며,
- 둘째, 그 평가가 효과(efficacy)와 유효성(effectiveness)에 대한 결정적인 근거(definitive assessment)를 제공해야 합니다.
정상화 과정 이론(Normalisation Process Theory, NPT)은 이 두 가지 과제를 모두 지원할 수 있는 이론적 틀(framework)을 제공합니다.
우리가 보기에, 시험이 시작되기 전에 중재의 실행 가능성(implementation potential)을 명시적으로 고려하는 경우는 거의 없습니다. 이 점은, 효과가 입증된 중재가 실제 임상 실무에 적용되지 않는 ‘지식-실행 간극(know-do gap)’을 부분적으로 설명해줄 수 있습니다. 게다가 NPT는, 보건의료는 전문가, 환자, 관리자 등 다양한 주체 간의 상호작용에 기반한 집단적 활동(collective activity)임을 전제로 합니다. 어떤 중재가 겉으로 보기에 특정 개인이나 집단에만 영향을 주는 것처럼 보일지라도, 자세히 살펴보면 일련의 성공적인 상호작용의 연쇄(chain of interactions)가 필요함을 알 수 있습니다.
물론 NPT가 이 모든 문제를 해결해주는 것은 아니지만, 참여자들 간의 연결고리가 중재에 의해 어떻게 영향을 받을 수 있는지, 그리고 그 연결을 강화하기 위해 중재를 어떻게 수정할 수 있는지를 식별하는 데 도움을 줄 수 있습니다. 우리는 이것이 NPT가 가지는 명확한 강점이라고 생각하며, 이는 개별 전문가 집단 혹은 특정 수준(level)에만 집중하는 기존 실행이론들과 차별화되는 부분입니다.
- 예를 들어, 다음과 같은 개별 중심 이론들은 집단 활동에 참여하는 개인의 행동 양식을 이해하는 데 도움을 줍니다: 경제학의 선호 이론(preferences)³⁰, 심리학의 의도 이론(intentions)³¹, 사회학의 이익 이론(interests)³². 그러나 이들 이론은 개인을 중심으로 하며, 집단 수준의 복잡한 조직 프로세스를 설명하는 데 한계가 있습니다. 왜냐하면 조직 내 행동은 복잡성과 창발성(complexity and emergence)을 가지며, 다수의 혼재 변수(confounders)가 작용하기 때문입니다.
- 반대로, Rogers의 혁신 확산 이론(Diffusion of Innovations)은 전체 시스템(system)에 주목하지만, 구성 요소들(component parts)에 대한 충분한 고려가 부족합니다³³.
- 또한, 대부분의 실행 이론은 중재를 일상 실무 속에 유지하기 위해 수행되어야 하는 ‘작업(work)’, 즉 전문가 또는 환자가 수행해야 할 노력에 대해서도 거의 다루지 않습니다²⁴ ³⁴.
최근 코크란 리뷰(Cochrane review)에서는, 변화 장벽(barriers to change)을 극복하기 위해 개발된 맞춤형 중재(tailored interventions)가 전문가의 실천을 향상시킬 가능성이 높다고 평가하였습니다. 하지만, 이러한 중재를 개발하기 위해 어떤 방법으로 장벽을 식별하고 중재를 맞춤화할 것인지에 대한 방법론은 아직 더 발전이 필요하다고 언급하였습니다³⁵. 우리는 개인 수준과 조직 수준의 요인을 모두 포괄하는 명확한 이론적 틀로서 NPT가 이러한 과제를 해결하는 데 실질적인 도움을 줄 수 있다고 봅니다.
NPT는 비교적 새로운 이론이지만, 우리는 이 이론이 지금까지 부재했던 한 가지를 연구자에게 제공한다고 생각합니다. 즉, 중재의 실행 가능성(implementation potential)을 설명하고 판단할 수 있을 뿐 아니라, 복합중재를 설계하고 개선하는 데에도 일관되게 사용할 수 있는 프레임워크입니다. 그렇기 때문에 현장 연구(empirical research)를 통해 NPT를 실제에 적용하고 검증하는 작업을 구축할 가치가 충분히 있습니다.
너무 많은 시험이 실무에 영향을 주지 못하고 실패하는 상황은¹¹, 그 누구도 바라지 않는 결과이며, 이러한 현실은 명시적인 이론적 틀 없이 중재가 개발되는 한 바뀌지 않을 것입니다. 우리는 NPT가 이러한 문제를 해결할 유력한 이론적 틀(strong candidate framework)이라고 판단하며, 복합중재 시험이든, 일반 임상시험이든 새로운 연구를 설계하는 모든 연구자들이 이 이론의 활용을 진지하게 고려해 보기를 권장합니다.

📌 NPT를 활용한 복합중재 개발 시 고려사항과 실제 적용 사례 (ImPACT 요통 연구)
1️⃣ Coherence (일관성)
참여자들이 중재의 의미를 어떻게 이해하고 받아들이는지에 관한 요소
고려 질문들
- 이 중재는 쉽게 설명 가능한가?
- 기존 중재들과 명확히 구별되는가?
- 관련된 모든 참여자에게 명확한 목적이 있는가?
- 참여자들 간에 목적에 대한 공유된 이해가 있는가?
- 이 중재가 가져올 이점은 누구에게 어떤 방식으로 제공되는가?
- 이러한 이점은 참여자들에게 가치 있게 여겨질까?
- 조직의 전반적 목표 및 활동과 잘 부합하는가?
- 대상 집단은 이 중재가 좋은 아이디어라고 생각할 가능성이 있는가?
ImPACT 사례:
참여한 일반의(GPs)들은 이 새로운 중재가 기존 진료와 어떻게 다른지 명확하게 이해하지 못했고,
환자, 일차의료팀, 물리치료사들에게 어떤 이점이 있는지도 잘 인식하지 못했어요.
2️⃣ Cognitive Participation (인지적 참여)
참여자들이 중재에 대해 의미를 부여하고 실제로 관여하려는 정도
고려 질문들
- 참여자들은 이 중재의 요점을 쉽게 파악할 수 있을까?
- 실제로 시간과 에너지를 투자하고 실행에 참여할 의향이 있을까?
ImPACT 사례
GP들은 이 중재를 “연구의 일부(환자 모집)”로만 여겼고, 자신들의 핵심 임무인 진료 제공과는 무관한 일이라고 느꼈어요.
예상되는 이익이 잘 보이지 않다 보니, 바꿔볼 만한 가치가 없다고 생각했죠.
3️⃣ Collective Action (집단적 실행)
중재가 실제로 작동하도록 만들기 위한 실질적 업무 수행
고려 질문들
- 참여자들은 시간과 에너지를 실제로 투자할 수 있을까?
- 중재는 사용자들의 업무에 어떤 영향을 줄까?
- 오히려 업무를 방해하지는 않을까?
- 진료 상담(consulations)에 어떤 영향을 줄까?
- 사용 전 광범위한 교육이 필요한가?
- 기존 업무 방식과 얼마나 잘 부합하는가?
- 자원·권한·역할 분담 구조에 어떤 영향을 줄까?
- 조직의 전반적 목표와 활동에 부합하는가?
ImPACT 사례
GP들은 진료 중 컴퓨터 기반 의사결정 도구를 사용해야 했는데, 많은 경우 진료가 끝난 후에야 해당 도구를 열어보곤 했어요.
이 간단한 도구가 환자 의뢰 여부를 판단할 기준으로 적절하지 않다고 여긴 거죠. 게다가,
- 이 도구 사용은 그들에게 불필요한 시간 낭비처럼 느껴졌고,
- 그들이 잘 알지 못했던 것은, 실제로 중재에 참여한 물리치료사들은 정신적·정서적 요통 관리에 대해 고도로 훈련받았다는 사실이었습니다.
4️⃣ Reflexive Monitoring (성찰적 모니터링)
중재에 대해 참여자들이 경험을 바탕으로 평가하고 되돌아보는 과정
고려 질문들
- 사용 후 사용자들은 이 중재를 긍정적으로 평가할 가능성이 있는가?
- 참여자나 직원에게 이익이 있다고 여길까?
- 중재가 실제로 어떤 영향을 미쳤는지가 명확히 보일까?
- 사용자나 직원이 중재에 대한 피드백을 제출할 수 있는 구조가 있는가?
- 실제 경험을 바탕으로 중재를 수정하거나 개선할 수 있는가?
ImPACT 사례
연구팀으로부터 정기적으로 피드백을 받았음에도 불구하고,
GP들은 이 시스템이 도움이 되지 않는다고 느꼈고, 사용 자체를 하지 않는 경우도 많았어요.
📌 배경 요약 (ImPACT 연구 맥락)
이 연구는 영국의 1차 진료(primary care)에서 요통 환자에게 근거 기반 치료를 제공하고자 하는 목표로 설계되었어요.
물리치료사는 심리적 지원을 제공할 수 있도록 훈련되었고, GP들은 컴퓨터 기반 도구를 활용해 환자를 평가하고, 만성 요통 위험이 있는 경우 전문 물리치료사에게 의뢰해야 했습니다.
그런데 GP들은 다음과 같은 문제에 직면했어요:
- 고품질 진료를 제공해야 하는 상황에서 심한 시간 압박(time pressure)
- 여러 변화들이 동시에 몰아치면서 발생한 “변화 피로(change fatigue)”
- 결국 본질적인 진료(core business)에 집중하게 되었고, 연구나 교육 같은 “선택적 부가 활동(optional extras)”에는 소극적이었어요.


🧪 NPT를 활용한 시험 변수 최적화 (Table 2)
1️⃣ Coherence (일관성)
참여자들이 시험의 목적과 의미를 얼마나 쉽게 이해하고 받아들이는지를 평가
- 이 시험(trial)은 설명하기 쉬운가?
→ 예. 실제로 진료 팀에게 교육을 제공하는 것이 환자의 자가관리(self-care)에 어떤 영향을 미치는지를 확인하는 방식으로, 실무자들은 시험의 목적을 잘 이해했습니다. - 다른 시험과 명확히 구분되는가?
→ 시험은 두 단계로 나누어 진행되었고, 첫 해에는 실무단위(practice level)의 무작위 배정(randomisation)을 통해 즉시 또는 1년 뒤 교육을 받도록 설정하고, 그 다음 해에 환자 모집을 진행했기 때문에 혼동되지 않았습니다. - 모든 참여자에게 명확한 목적이 있는가?
→ 예를 들어, 자가관리 지원을 제공하려면 기존의 환자 행동과 관계를 재구성해야 하므로, 교육의 이점—예: 실질적인 전략 습득, 기술 향상—에 중점을 두었습니다. - 참여자들이 이 시험의 목적을 공유하고 있는가?
→ 아니오. 환자들은 이 시험에서 직접적인 이득을 인식하기 어려웠고, 결국 설문지 참여율이 낮아 금전적 보상을 제공해야 했습니다.
참고: 동의 절차가 장애 요인(trial killer)이 되어버릴 위험이 있었기 때문에 이를 단순화하기 위한 윤리적 승인을 따로 받았습니다.
2️⃣ Cognitive Participation (인지적 참여)
참여자들이 시험에 의미를 느끼고 실제로 관여할 준비가 되어 있는지 평가
- 시험의 목적을 쉽게 이해할 수 있는가?
→ 일부 임상의는 “내 환자들은 자가관리를 할 수 없을 것”이라고 여겼고, 변화에 저항했어요. 반대로 어떤 그룹은, 자가관리를 돕는 것이 오히려 환자 부담을 줄여줄 수 있다는 관점도 있었죠. - 시간과 에너지를 들여 참여할 의사가 있는가?
→ 환자들이 이타적인 이유(예: 자가관리를 위한 미래 연구에 기여)를 가질 수 있도록 유도하는 전략이 사용되었습니다.
3️⃣ Collective Action (집단적 실행)
실제로 시험을 수행하는 데 필요한 실무 활동의 적합성, 부담, 자원 등을 평가
- 시험 절차가 실무자들에게 어떤 영향을 주는가?
→ 시험에 참여하면 추가 자원이 제공되기 때문에, 예를 들어 인지행동치료(CBT) 자료나 환자 정보 책자가 유인 요소로 작용할 수 있습니다. - 시험 참여가 업무를 방해하거나 부담을 주는가?
→ 예. 일반 개원의(GP)들은 시간 부담 증가를 우려했습니다. - 참여를 위해 추가 교육이 필요한가?
→ 예. 시험을 통해 진료 팀이 평소와는 다른 방식으로 보호된 교육 시간을 확보할 수 있었지만, 이는 재정적 지원이 필요했습니다. - 기존 업무 방식과 잘 호환되는가?
→ 예. 초기에는 연구팀이 직접 GP 진료소를 도와 환자를 모집하는 업무를 지원했고, 일단 환자가 모집된 후에는 환자 추적 조사를 연구팀이 수행하여 부담을 덜어줬습니다. - 전문가 간 자원과 권한의 분배에 어떤 영향을 미치는가?
→ GP와 연구 선도자 사이의 관계가 중요한데, 연구에 먼저 참여했던 GP들이 다른 병의원 참여를 독려하는 역할을 했습니다.
4️⃣ Reflexive Monitoring (성찰적 모니터링)
참여자들이 시험이 어느 정도 진행된 후, 그것의 효과를 평가하거나 되돌아볼 수 있는지 여부
- 이 시험이 환자나 직원에게 이득이 된다고 인식될 가능성이 있는가?
→ 자가관리 훈련을 받은 트레이너들이 실질적인 피드백 및 자료 제공을 지속했기 때문에 효과가 분명히 보일 가능성이 있었습니다. - 시험이 어떤 영향을 주었는지 명확히 알 수 있는가?
→ 예. 시험 과정 중 윤리적 승인, 동의 절차, 인센티브 제공, 정보 접근성 향상 등의 신속한 조정이 이루어졌고, 그 효과는 명확하게 관찰될 수 있었습니다. - 참여자들이 시험 절차에 대한 피드백을 줄 수 있는 구조가 있는가?
→ 예. 피드백에 기반한 조정이 지속적으로 이뤄졌고, 그 과정에서 윤리심의 절차 간소화, 보상 및 정보 전달 방식 개선이 이루어졌습니다. - 현장의 경험에 따라 시험 절차가 수정 가능한가?
→ 예. 실제 현장의 의견을 수용해 시험을 유연하게 조정하고, 실행력을 높였습니다.
📌 배경 요약: WISE 시험이란?
WISE(Whole System Informing Self-management Engagement)는 1차 진료 환경에서 자가관리(self-management)를 통해 만성질환자의 건강 결과 향상을 목표로 설계된 시스템적 개입입니다.
- 중재 내용: 진료소 전체 팀에게 자가관리 지원 교육 제공
- NPT 분석 목적: 실제 시험 전 탐색적 연구를 통해 참여자 반응, 실행 여부, 조직의 수용성 등을 점검
현장의 맥락은 다음과 같은 문제들을 포함하고 있었어요:
- 자가관리를 강조하는 보건 정책이 있었지만,
- 동시에 GP에게 성과 지표 기반 관리(performance-based management)를 요구하는 QOF 체계는 자가관리와 충돌하는 구조였어요.
- 해마다 제출해야 할 보고와 실적 평가로 인해, 연말은 진료소에 가장 바쁜 시기이므로 시험 참여가 뒷전으로 밀릴 가능성이 컸어요.


🤖 NPT를 활용한 복합중재 실행의 실제 – 로봇 비뇨기과 수술 사례
1️⃣ Coherence (일관성)
참여자들이 중재의 의미와 목적을 어떻게 받아들이는가
- 이 중재는 설명하기 쉬운가?
→ 예. 기존의 외과 기술과 명확히 구분되며, 새로운 기술, 기기, 고비용 수술 장비가 요구됩니다. - 기존 중재들과 명확히 구별되는가?
→ 예. 기존 수술 방식과 비교해 매우 이질적인 기술 구조로 구성되어 있습니다. - 참여자 모두에게 명확한 목적이 있는가?
→ 이 기술은 최소 침습 수술(minimally invasive surgery)의 성능 및 임상 결과를 향상시키는 데 기여할 것으로 기대됩니다. - 이점은 누구에게, 어떤 방식으로 주어지는가?
→ 환자뿐 아니라, 기술을 사용하는 전문가에게도 이점이 있으며, 고난도 술기를 익히려는 의욕이 있는 참여자에게 매력적으로 작용합니다.
2️⃣ Cognitive Participation (인지적 참여)
참여자들이 중재를 가치 있게 여기고 실제로 관여할 준비가 되어 있는가
- 이 중재를 좋은 아이디어라고 생각할 가능성이 있는 대상 집단은?
→ 기술을 제공받은 전문가들은 적극적으로 훈련에 참여하려는 경향이 있습니다. - 중재의 의미를 쉽게 이해할 수 있을까?
→ 그렇지 않은 외과의들은 이 기술의 장점을 체감하지 못할 수도 있고, 환자가 다른 병원으로 전원되는 것을 우려해 이를 회피할 수 있습니다.
3️⃣ Collective Action (집단적 실행)
중재가 실질적으로 작동하기 위해 필요한 활동과 조건
- 참여자들이 시간과 에너지를 투자할 준비가 되어 있는가?
→ 기술을 보유하지 않은 병원에 있는 외과의들은, 환자가 타 병원으로 전원되어 관계가 끊어질 수 있다는 우려 때문에 이 옵션을 환자에게 제시하지 않을 수 있습니다. - 중재가 실제 업무에 어떤 영향을 주는가?
→ 이 기술은 환자 전원의 증가를 초래할 수 있고, 수술 네트워크 내 이동 증가 등 조직 전반의 구조적 영향을 유발할 수 있습니다. - 상담/진료 과정에 어떤 영향을 줄까?
→ 일부 외과의들은 환자에게 이 수술 옵션을 설명하는 데 주저할 수 있습니다. - 사용 전 광범위한 훈련이 필요한가?
→ 예. 대부분의 외과의들은 이 새로운 기술에 대한 지식이나 술기를 보유하지 않아, 정의된 평가 체계와 교육 프로그램이 필수적입니다. - 기존 업무 방식과 잘 호환되는가?
→ 환자가 ‘수술을 하지 않는 병원(non-doers)’에서 ‘수술을 하는 병원(doers)’으로 이동하는 전문 수술 네트워크 구축이 요구되며, 이는 환자 유치, 자원 분배, 평가 체계, 명성 관리 등 여러 조직 구조를 건드리는 복잡한 변화입니다. - 직역 간 권한, 자원, 역할 분배에 어떤 영향을 주는가?
→ 새로운 기술을 채택한 병원은 환자 증가라는 목표 달성에 긍정적으로 작용할 수 있지만, 이를 위해선 조직적 투자, 리스크 관리, 구조 개편이 수반되어야 합니다.
4️⃣ Reflexive Monitoring (성찰적 모니터링)
중재가 일정 기간 사용된 이후에 그것의 효과와 지속 가능성을 평가하는 과정
- 중재가 사용자나 환자에게 긍정적으로 인식될 가능성은 있는가?
→ 환자 접근성과 외과 네트워크 발전이라는 측면에서 형평성과 효과성을 확인하기 위한 행정 데이터 기반의 모니터링이 요구됩니다. - 중재가 어떤 효과를 냈는지를 명확히 알 수 있는가?
→ 예. 체계적 문헌 고찰(systematic review)을 통해 예측된 임상 효과가 정리되어 있으며,
실제 임상 데이터를 통해 그 기대 효과가 실현되고 있는지를 확인할 예정입니다. - 사용자와 직원이 사용 중 피드백을 줄 수 있는 구조가 있는가?
→ 예. 각 병원은 사용자들이 수술 시스템을 ‘자기 것처럼’ 느낄 수 있도록 소유권(ownership)을 부여받고,
훈련, 인증, 환자 흐름 등의 과정을 자유롭게 조정할 수 있습니다. - 사용자 경험을 기반으로 중재가 조정 가능한가?
→ 예. 적절한 피드백 루프가 존재하며, 실행 단계에서의 개선이 가능하도록 설계되었습니다.
📌 사례 배경 요약: 로봇 비뇨기과 수술의 맥락
이 중재는 고난이도, 고비용 기술에 해당하며, 외과 술기와 환자 흐름, 병원 간 네트워크, 전문성 분화에 상당한 영향을 줍니다.
이탈리아 에밀리아-로마냐(Emilia-Romagna) 지역에서 실행된 이 중재는 지역 보건 체계 차원에서 시행 전 NPT 분석을 선제적으로 실시했으며, 이는 조달기관(commissioning agency)의 관점에서 이루어졌습니다.
이 지역에서는 이미 외과적 중재가 광범위하게 시행되고 있었지만, 최소침습 수술 기술의 접근성은 병원 간 편차가 컸고, 이러한 불균형은 로봇 수술 도입을 계기로 더욱 뚜렷해질 것으로 예상되었습니다.
'논문 읽기 (with AI)' 카테고리의 다른 글
| RE-AIM 프레임워크의 이해와 적용: 설명과 자료(J Clin Transl Sci. 2021) (0) | 2025.06.13 |
|---|---|
| RE-AIM 계획 및 평가 프레임워크: 새로운 과학 및 실천에의 적응 - 20년 간의 검토를 통해(Front Public Health. 2019) (0) | 2025.06.13 |
| 실행 및 통합 이론의 개발: 정상화 과정 이론(Implement Sci. 2009) (0) | 2025.06.13 |
| GPT-4와 인간 저자 간의 임상적으로 복잡한 객관식 문제(MCQ) 작성 비교: 문제 품질에 대한 맹검 분석(Med Teach. 2025) (0) | 2025.06.13 |
| 의료적 지혜 탐구: 의사들이 정의한 실용적인 지혜적 역량 모델의 개발 (Med Educ. 2025) (0) | 2025.06.01 |